
Уникальные технологии и мощные инструменты для вашего мира.
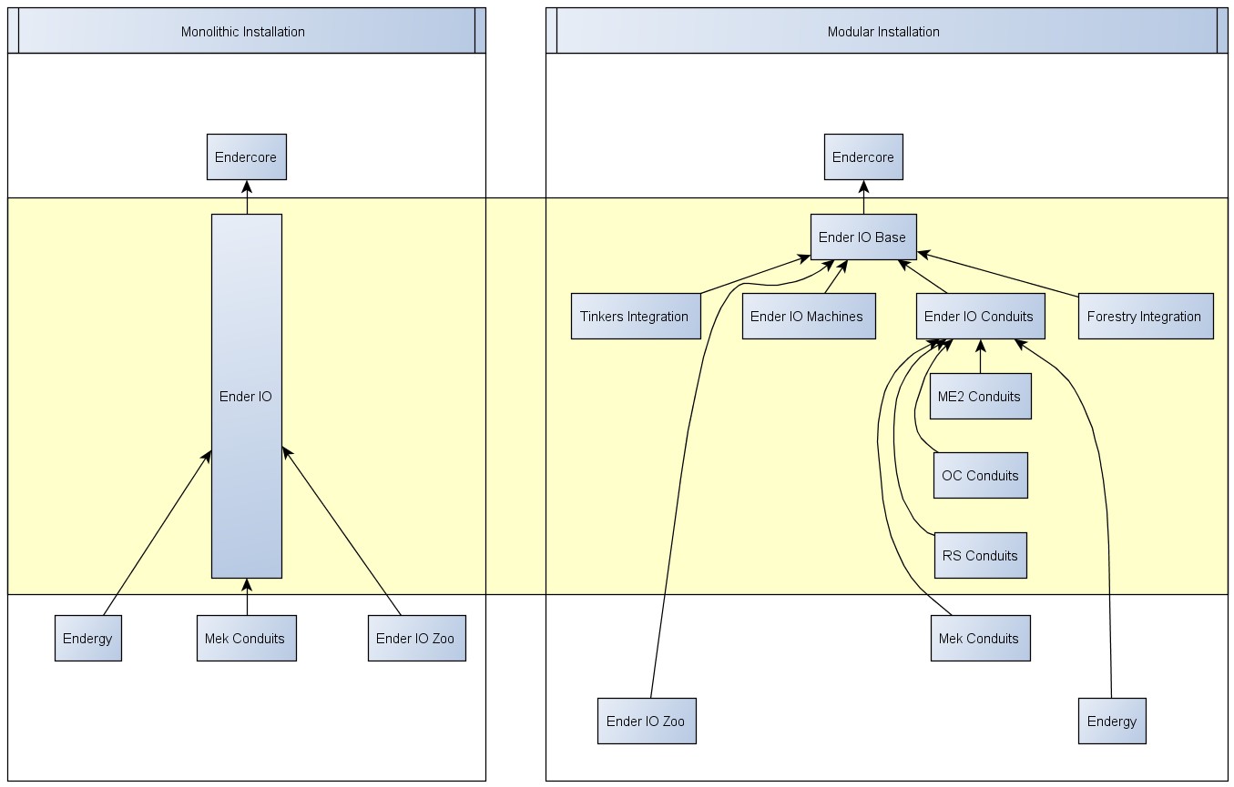
Мод Ender IO Base представляет собой незаменимый компонент для игроков, желающих использовать модульную установку Ender IO. Это основной мод, который включает в себя разнообразные функции для создания уникальных технологий и возможностей в мире Minecraft. Если вы ищете мощные инструменты и устройства, этот мод именно для вас!
Важно отметить, что многие предметы, включенные в мод, могут быть бесполезными без установки дополнительных модулей. Например, для работы с машинами и кондуитами вам понадобятся другие модули, такие как:
Ender IO Base совместим с множеством популярных модификаций, что позволяет вам расширить свои возможности:
С модом Ender IO Base вы сможете создать невероятные конструкции и оптимизировать свой игровой процесс. Откройте для себя новые горизонты технологий в Minecraft и используйте все преимущества, которые предоставляет этот мод!
.minecraft/mods. В Windows это делается через Win + R и ввод %appdata%\.minecraft.mods и перезапустите игру.Установка идёт через CubixWorld лаунчер: Windows, macOS / Linux и Android доступны ниже.